中華人民共和國 安全生產法(2021 年修正)
中華人民共和國主席令
第八十八號
《全國人民代表大會常務委員會關于修改〈中華人民共和國安全生產法〉的決定》已由中華人民共和國第十三屆全國人民代表大會常務委員會第二十九次會議于2021年6月10日通過,現予公布,自2021年9月1日起施行。
中華人民共和國主席 習近平
2021年6月10日
中華人民共和國安全生產法
(2002 年 6 月 29 日第九屆全國人民代表大會常務委員會第二十八次會議通過 根據 2009 年 8 月 27 日第十一屆全國人民代表大會常務委員會第十次會議關于《關于修改部分法律的決定》第一次修正 根據 2014
年 8月 31 日第十二屆全國人民代表大會常務委員會第十次會議《關于修改<中華人民共和國安全生產法>的決定》第二次修正 根據 2021 年 6 月 10 日第十三屆全國人民代表大會常務委員會第二十九次會議《關于修改<中華人民共和國安全生產法>的決定》第三次修正)
目 錄
第一章 總則
第二章 生產經營單位的安全生產保障
第三章 從業人員的安全生產權利義務
第四章 安全生產的監督管理
第五章 生產安全事故的應急救援與調查處理
第六章 法律責任
第七章 附則
第一章 總則
第一條為了加強安全生產工作,防止和減少生產安全事故,保障人民群眾生命和財產安全,促進經濟社會持續健康發展,制定本法。
第二條在中華人民共和國領域內從事生產經營活動的單位(以下統稱生產經營單位)的安全生產及其監督管理,適用本法;有關法律、行政法規對消防安全和道路交通安全、鐵路交通安全、水上交通安全、民用航空安全以及核與輻射安全、特種設備安全另有規定的,適用其規定。
第三條安全生產工作堅持中國共產黨的領導。
安全生產工作應當以人為本,堅持人民至上、生命至上,把保護人民生命安全擺在首位,樹牢安全發展理念,堅持安全第一、預防為主、綜合治理的方針,從源頭上防范化解重大安全風險。
安全生產工作實行管行業必須管安全、管業務必須管安全、管生產經營必須管安全,強化和落實生產經營單位主體責任與政府監管責任,建立生產經營單位負責、職工參與、政府監管、行業自律和社會監督的機制。
第四條生產經營單位必須遵守本法和其他有關安全生產的法律、法規,加強安全生產管理,建立健全全員安全生產責任制和安全生產規章制度,加大對安全生產資金、物資、技術、人員的投入保障力度,改善安全生產條件,加強安全生產標準化、信息化建設,構建安全風險分級管控和隱患排查治理雙重預防機制,健全風險防范化解機制,提高安全生產水平,確保安全生產。
平臺經濟等新興行業、領域的生產經營單位應當根據本行業、領域的特點,建立健全并落實全員安全生產責任制,加強從業人員安全生產教育和培訓,履行本法和其他法律、法規規定的有關安全生產義務。
第五條“生產經營單位的主要負責人是本單位安全生產第一責任人,對本單位的安全生產工作全面負責。其他負責人對職責范圍內的安全生產工作負責。
第六條生產經營單位的從業人員有依法獲得安全生產保障的權利,并應當依法履行安全生產方面的義務。
第七條工會依法對安全生產工作進行監督。生產經營單位的工會依法組織職工參加本單位安全生產工作的民主管理和民主監督,維護職工在安全生產方面的合法權益。生產經營單位制定或者修改有關安全生產的規章制度,應當聽取工會的意見。
第八條國務院和縣級以上地方各級人民政府應當根據國民經濟和社會發展規劃制定安全生產規劃,并組織實施。安全生產規劃應當與國土空間規劃等相關規劃相銜接。
各級人民政府應當加強安全生產基礎設施建設和安全生產監管能力建設,所需經費列入本級預算。
縣級以上地方各級人民政府應當組織有關部門建立完善安全風險評估與論證機制,按照安全風險管控要求,進行產業規劃和空間布局,并對位置相鄰、行業相近、業態相似的生產經營單位實施重大安全風險聯防聯控。
第九條 國務院和縣級以上地方各級人民政府應當加強對安全生產工作的領導,建立健全安全生產工作協調機制,支持、督促各有關部門依法履行安全生產監督管理職責,及時協調、解決安全生產監督管理中存在的重大問題。
鄉鎮人民政府和街道辦事處,以及開發區、工業園區、港區、風景區等應當明確負責安全生產監督管理的有關工作機構及其職責,加強安全生產監管力量建設,按照職責對本行政區域或者管理區域內生產經營單位安全生產狀況進行監督檢查,協助人民政府有關部門或者按照授權依法履行安全生產監督管理職責。
第十條國務院應急管理部門依照本法,對全國安全生產工作實施綜合監督管理;縣級以上地方各級人民政府應急管理部門依照本法,對本行政區域內安全生產工作實施綜合監督管理。
國務院交通運輸、住房和城鄉建設、水利、民航等有關部門依照本法和其他有關法律、行政法規的規定,在各自的職責范圍內對有關行業、領域的安全生產工作實施監督管理;縣級以上地方各級人民政府有關部門依照本法和其他有關法律、法規的規定,在各自的職責范圍內對有關行業、領域的安全生產工作實施監督管理。對新興行業、領域的安全生產監督管理職責不明確的,由縣級以上地方各級人民政府按照業務相近的原則確定監督管理部門。
應急管理部門和對有關行業、領域的安全生產工作實施監督管理的部門,統稱負有安全生產監督管理職責的部門。負有安全生產監督管理職責的部門應當相互配合、齊抓共管、信息共享、資源共用,依法加強安全生產監督管理工作。
第十一條國務院有關部門應當按照保障安全生產的要求,依法及時制定有關的國家標準或者行業標準,并根據科技進步和經濟發展適時修訂。
生產經營單位必須執行依法制定的保障安全生產的國家標準或者行業標準。
第十二條國務院有關部門按照職責分工負責安全生產強制性國家標準的項目提出、組織起草、征求意見、技術審查。國務院應急管理部門統籌提出安全生產強制性國家標準的立項計劃。國務院標準化行政主管部門負責安全生產強制性國家標準的立項、編號、對外通報和授權批準發布工作。國務院標準化行政主管部門、有關部門依據法定職責對安全生產強制性國家標準的實施進行監督檢查。
第十三條各級人民政府及其有關部門應當采取多種形式,加強對有關安全生產的法律、法規和安全生產知識的宣傳,增強全社會的安全生產意識。
第十四條有關協會組織依照法律、行政法規和章程,為生產經營單位提供安全生產方面的信息、培訓等服務,發揮自律作用,促進生產經營單位加強安全生產管理。
第十五條依法設立的為安全生產提供技術、管理服務的機構,依照法律、行政法規和執業準則,接受生產經營單位的委托為其安全生產工作提供技術、管理服務。
生產經營單位委托前款規定的機構提供安全生產技術、管理服務的,保證安全生產的責任仍由本單位負責。”
第十六條國家實行生產安全事故責任追究制度,依照本法和有關法律、法規的規定,追究生產安全事故責任單位和責任人員的法律責任。
第十七條縣級以上各級人民政府應當組織負有安全生產監督管理職責的部門依法編制安全生產權力和責任清單,公開并接受社會監督。
第十八條國家鼓勵和支持安全生產科學技術研究和安全生產先進技術的推廣應用,提高安全生產水平。
第十九條國家對在改善安全生產條件、防止生產安全事故、參加搶險救護等方面取得顯著成績的單位和個人,給予獎勵。
第二章 生產經營單位的安全生產保障
第二十條生產經營單位應當具備本法和有關法律、行政法規和國家標準或者行業標準規定的安全生產條件;不具備安全生產條件的,不得從事生產經營活動。
第二十一條生產經營單位的主要負責人對本單位安全生產工作負有下列職責:
(一)建立健全并落實本單位全員安全生產責任制,加強安全生產標準化建設;
(二)組織制定并實施本單位安全生產規章制度和操作規程;
(三)組織制定并實施本單位安全生產教育和培訓計劃;
(四)保證本單位安全生產投入的有效實施;
(五)組織建立并落實安全風險分級管控和隱患排查治理雙重預防工作機制,督促、檢查本單位的安全生產工作,及時消除生產安全事故隱患;
(六)組織制定并實施本單位的生產安全事故應急救援預案;
(七)及時、如實報告生產安全事故。
第二十二條生產經營單位的全員安全生產責任制應當明確各崗位的責任人員、責任范圍和考核標準等內容。
生產經營單位應當建立相應的機制,加強對全員安全生產責任制落實情況的監督考核,保證全員安全生產責任制的落實。
第二十三條生產經營單位應當具備的安全生產條件所必需的資金投入,由生產經營單位的決策機構、主要負責人或者個人經營的投資人予以保證,并對由于安全生產所必需的資金投入不足導致的后果承擔責任。
有關生產經營單位應當按照規定提取和使用安全生產費用,專門用于改善安全生產條件。安全生產費用在成本中據實列支。安全生產費用提取、使用和監督管理的具體辦法由國務院財政部門會同國務院應急管理部門部門征求國務院有關部門意見后制定。
第二十四條礦山、金屬冶煉、建筑施工、運輸單位和危險物品的生產、經營、儲存、裝卸單位,應當設置安全生產管理機構或者配備專職安全生產管理人員。
前款規定以外的其他生產經營單位,從業人員超過一百人的,應當設置安全生產管理機構或者配備專職安全生產管理人員;從業人員在一百人以下的,應當配備專職或者兼職的安全生產管理人員。
第二十五條生產經營單位的安全生產管理機構以及安全生產管理人員履行下列職責:
(一)組織或者參與擬訂本單位安全生產規章制度、操作規程和生產安全事故應急救援預案;
(二)組織或者參與本單位安全生產教育和培訓,如實記錄安全生產教育和培訓情況;
(三)組織開展危險源辨識和評估,督促落實本單位重大危險源的安全管理措施;
(四)組織或者參與本單位應急救援演練;
(五)檢查本單位的安全生產狀況,及時排查生產安全事故隱患,提出改進安全生產管理的建議;
(六)制止和糾正違章指揮、強令冒險作業、違反操作規程的行為;
(七)督促落實本單位安全生產整改措施。
生產經營單位可以設置專職安全生產分管負責人,協助本單位主要負責人履行安全生產管理職責。
第二十六條生產經營單位的安全生產管理機構以及安全生產管理人員應當恪盡職守,依法履行職責。
生產經營單位作出涉及安全生產的經營決策,應當聽取安全生產管理機構以及安全生產管理人員的意見。
生產經營單位不得因安全生產管理人員依法履行職責而降低其工資、福利等待遇或者解除與其訂立的勞動合同。
危險物品的生產、儲存單位以及礦山、金屬冶煉單位的安全生產管理人員的任免,應當告知主管的負有安全生產監督管理職責的部門。
第二十七條生產經營單位的主要負責人和安全生產管理人員必須具備與本單位所從事的生產經營活動相應的安全生產知識和管理能力。
危險物品的生產、經營、儲存單位以及礦山、金屬冶煉、建筑施工、運輸單位的主要負責人和安全生產管理人員,應當由主管的負有安全生產監督管理職責的部門對其安全生產知識和管理能力考核合格。考核不得收費。
危險物品的生產、儲存、裝卸單位以及礦山、金屬冶煉單位應當有注冊安全工程師從事安全生產管理工作。鼓勵其他生產經營單位聘用注冊安全工程師從事安全生產管理工作。注冊安全工程師按專業分類管理,具體辦法由國務院人力資源和社會保障部門、國務院應急管理部門會同國務院有關部門制定。
第二十八條生產經營單位應當對從業人員進行安全生產教育和培訓,保證從業人員具備必要的安全生產知識,熟悉有關的安全生產規章制度和安全操作規程,掌握本崗位的安全操作技能,了解事故應急處理措施,知悉自身在安全生產方面的權利和義務。未經安全生產教育和培訓合格的從業人員,不得上崗作業。
“生產經營單位使用被派遣勞動者的,應當將被派遣勞動者納入本單位從業人員統一管理,對被派遣勞動者進行崗位安全操作規程和安全操作技能的教育和培訓。勞務派遣單位應當對被派遣勞動者進行必要的安全生產教育和培訓。
“生產經營單位接收中等職業學校、高等學校學生實習的,應當對實習學生進行相應的安全生產教育和培訓,提供必要的勞動防護用品。學校應當協助生產經營單位對實習學生進行安全生產教育和培訓。
“生產經營單位應當建立安全生產教育和培訓檔案,如實記錄安全生產教育和培訓的時間、內容、參加人員以及考核結果等情況。”
第二十九條生產經營單位采用新工藝、新技術、新材料或者使用新設備,必須了解、掌握其安全技術特性,采取有效的安全防護措施,并對從業人員進行專門的安全生產教育和培訓。
第三十條生產經營單位的特種作業人員必須按照國家有關規定經專門的安全作業培訓,取得相應資格,方可上崗作業。
特種作業人員的范圍由國務院應急管理部門會同國務院有關部門確定。
第三十一條生產經營單位新建、改建、擴建工程項目(以下統稱建設項目)的安全設施,必須與主體工程同時設計、同時施工、同時投入生產和使用。安全設施投資應當納入建設項目概算。
第三十二條礦山、金屬冶煉建設項目和用于生產、儲存、裝卸危險物品的建設項目,應當按照國家有關規定進行安全評價。
第三十三條建設項目安全設施的設計人、設計單位應當對安全設施設計負責。
礦山建設項目和用于生產、儲存危險物品的建設項目的安全設施設計應當按照國家有關規定報經有關部門審查,審查部門及其負責審查的人員對審查結果負責。
第三十四條礦山、金屬冶煉建設項目和用于生產、儲存、裝卸危險物品的建設項目的施工單位必須按照批準的安全設施設計施工,并對安全設施的工程質量負責。
礦山、金屬冶煉建設項目和用于生產、儲存危險物品的建設項目竣工投入生產或者使用前,應當由建設單位負責組織對安全設施進行驗收;驗收合格后,方可投入生產和使用。應急管理部門應當加強對建設單位驗收活動和驗收結果的監督核查。
第三十五條生產經營單位應當在有較大危險因素的生產經營場所和有關設施、設備上,設置明顯的安全警示標志。
第三十六條安全設備的設計、制造、安裝、使用、檢測、維修、改造和報廢,應當符合國家標準或者行業標準。
生產經營單位必須對安全設備進行經常性維護、保養,并定期檢測,保證正常運轉。維護、保養、檢測應當作好記錄,并由有關人員簽字。
生產經營單位不得關閉、破壞直接關系生產安全的監控、報警、防護、救生設備、設施,或者篡改、隱瞞、銷毀其相關數據、信息。
餐飲等行業的生產經營單位使用燃氣的,應當安裝可燃氣體報警裝置,并保障其正常使用。
第三十七條生產經營單位使用的危險物品的容器、運輸工具,以及涉及人身安全、危險性較大的海洋石油開采特種設備和礦山井下特種設備,必須按照國家有關規定,由專業生產單位生產,并經具有專業資質的檢測、檢驗機構檢測、檢驗合格,取得安全使用證或者安全標志,方可投入使用。檢測、檢驗機構對檢測、檢驗結果負責。
第三十八條國家對嚴重危及生產安全的工藝、設備實行淘汰制度,具體目錄由國務院應急管理部門會同國務院有關部門制定并公布。法律、行政法規對目錄的制定另有規定的,適用其規定。
省、自治區、直轄市人民政府可以根據本地區實際情況制定并公布具體目錄,對前款規定以外的危及生產安全的工藝、設備予以淘汰。
“生產經營單位不得使用應當淘汰的危及生產安全的工藝、設備。
第三十九生產、經營、運輸、儲存、使用危險物品或者處置廢棄危險物品的,由有關主管部門依照有關法律、法規的規定和國家標準或者行業標準審批并實施監督管理。
生產經營單位生產、經營、運輸、儲存、使用危險物品或者處置廢棄危險物品,必須執行有關法律、法規和國家標準或者行業標準,建立專門的安全管理制度,采取可靠的安全措施,接受有關主管部門依法實施的監督管理。
第四十條生產經營單位對重大危險源應當登記建檔,進行定期檢測、評估、監控,并制定應急預案,告知從業人員和相關人員在緊急情況下應當采取的應急措施。
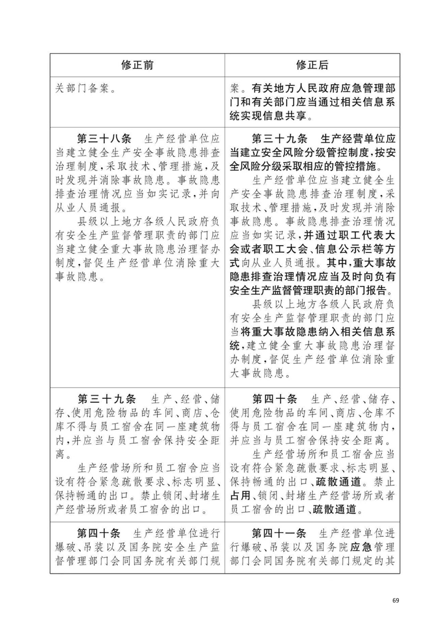
生產經營單位應當按照國家有關規定將本單位重大危險源及有關安全措施、應急措施報有關地方人民政府應急管理部門和有關部門備案。有關地方人民政府應急管理部門和有關部門應當通過相關信息系統實現信息共享。
第四十一條生產經營單位應當建立安全風險分級管控制度,按照安全風險分級采取相應的管控措施。
生產經營單位應當建立健全并落實生產安全事故隱患排查治理制度,采取技術、管理措施,及時發現并消除事故隱患。事故隱患排查治理情況應當如實記錄,并通過職工大會或者職工代表大會、信息公示欄等方式向從業人員通報。其中,重大事故隱患排查治理情況應當及時向負有安全生產監督管理職責的部門和職工大會或者職工代表大會報告。
縣級以上地方各級人民政府負有安全生產監督管理職責的部門應當將重大事故隱患納入相關信息系統,建立健全重大事故隱患治理督辦制度,督促生產經營單位消除重大事故隱患。
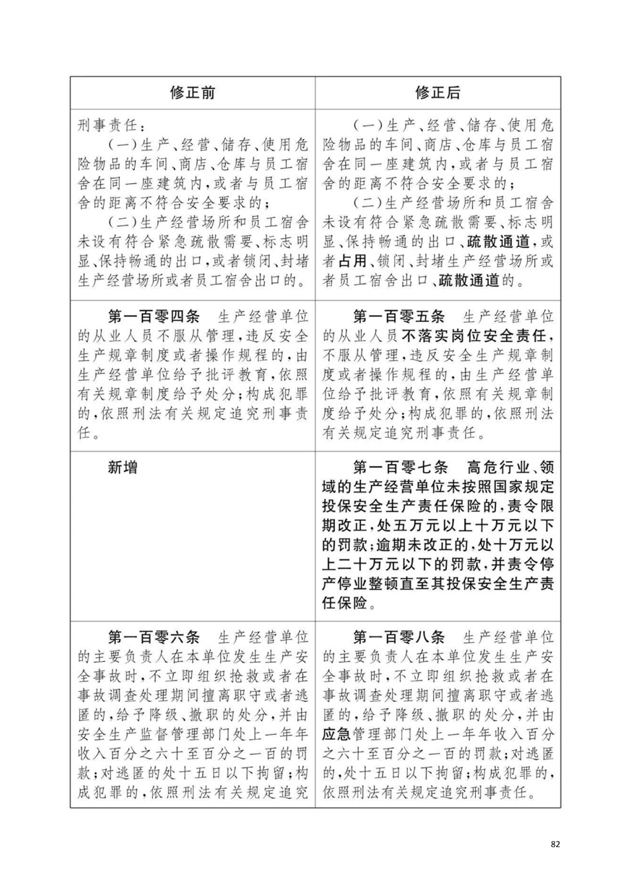
第四十二條生產、經營、儲存、使用危險物品的車間、商店、倉庫不得與員工宿舍在同一座建筑物內,并應當與員工宿舍保持安全距離。
生產經營場所和員工宿舍應當設有符合緊急疏散要求、標志明顯、保持暢通的出口。禁止占用、鎖閉、封堵生產經營場所或者員工宿舍的出口、疏散通道。
第四十三條生產經營單位進行爆破、吊裝以及國務院應急管理部門會同國務院有關部門規定的其他危險作業,應當安排專門人員進行現場安全管理,確保操作規程的遵守和安全措施的落實。
第四十四條生產經營單位應當教育和督促從業人員嚴格執行本單位的安全生產規章制度和安全操作規程;并向從業人員如實告知作業場所和工作崗位存在的危險因素、防范措施以及事故應急措施。
生產經營單位應當關注從業人員的身體、心理狀況和行為習慣,加強對從業人員的心理疏導、精神慰藉,嚴格落實崗位安全生產責任,防范從業人員行為異常導致事故發生。
第四十二條生產經營單位必須為從業人員提供符合國家標準或者行業標準的勞動防護用品,并監督、教育從業人員按照使用規則佩戴、使用。
第四十三條生產經營單位的安全生產管理人員應當根據本單位的生產經營特點,對安全生產狀況進行經常性檢查;對檢查中發現的安全問題,應當立即處理;不能處理的,應當及時報告本單位有關負責人,有關負責人應當及時處理。檢查及處理情況應當如實記錄在案。
“生產經營單位的安全生產管理人員在檢查中發現重大事故隱患,依照前款規定向本單位有關負責人報告,有關負責人不及時處理的,安全生產管理人員可以向主管的負有安全生產監督管理職責的部門報告,接到報告的部門應當依法及時處理。”
第四十四條生產經營單位應當安排用于配備勞動防護用品、進行安全生產培訓的經費。
第四十五條兩個以上生產經營單位在同一作業區域內進行生產經營活動,可能危及對方生產安全的,應當簽訂安全生產管理協議,明確各自的安全生產管理職責和應當采取的安全措施,并指定專職安全生產管理人員進行安全檢查與協調。
第四十九條生產經營單位不得將生產經營項目、場所、設備發包或者出租給不具備安全生產條件或者相應資質的單位或者個人。
生產經營項目、場所發包或者出租給其他單位的,生產經營單位應當與承包單位、承租單位簽訂專門的安全生產管理協議,或者在承包合同、租賃合同中約定各自的安全生產管理職責;生產經營單位對承包單位、承租單位的安全生產工作統一協調、管理,定期進行安全檢查,發現安全問題的,應當及時督促整改。
礦山、金屬冶煉建設項目和用于生產、儲存、裝卸危險物品的建設項目的施工單位應當加強對施工項目的安全管理,不得倒賣、出租、出借、掛靠或者以其他形式非法轉讓施工資質,不得將其承包的全部建設工程轉包給第三人或者將其承包的全部建設工程支解以后以分包的名義分別轉包給第三人,不得將工程分包給不具備相應資質條件的單位。
第五十條生產經營單位發生生產安全事故時,單位的主要負責人應當立即組織搶救,并不得在事故調查處理期間擅離職守。
第五十一條生產經營單位必須依法參加工傷保險,為從業人員繳納保險費。
國家鼓勵生產經營單位投保安全生產責任保險;屬于國家規定的高危行業、領域的生產經營單位,應當投保安全生產責任保險。具體范圍和實施辦法由國務院應急管理部門會同國務院財政部門、國務院保險監督管理機構和相關行業主管部門制定。
第三章 從業人員的安全生產權利義務
第五十二條生產經營單位與從業人員訂立的勞動合同,應當載明有關保障從業人員勞動安全、防止職業危害的事項,以及依法為從業人員辦理工傷保險的事項。
生產經營單位不得以任何形式與從業人員訂立協議,免除或者減輕其對從業人員因生產安全事故傷亡依法應承擔的責任。
第五十三條生產經營單位的從業人員有權了解其作業場所和工作崗位存在的危險因素、防范措施及事故應急措施,有權對本單位的安全生產工作提出建議。
第五十四條從業人員有權對本單位安全生產工作中存在的問題提出批評、檢舉、控告;有權拒絕違章指揮和強令冒險作業。
生產經營單位不得因從業人員對本單位安全生產工作提出批評、檢舉、控告或者拒絕違章指揮、強令冒險作業而降低其工資、福利等待遇或者解除與其訂立的勞動合同。
第五十五條從業人員發現直接危及人身安全的緊急情況時,有權停止作業或者在采取可能的應急措施后撤離作業場所。
生產經營單位不得因從業人員在前款緊急情況下停止作業或者采取緊急撤離措施而降低其工資、福利等待遇或者解除與其訂立的勞動合同。
第五十六條生產經營單位發生生產安全事故后,應當及時采取措施救治有關人員。
因生產安全事故受到損害的從業人員,除依法享有工傷保險外,依照有關民事法律尚有獲得賠償的權利的,有權提出賠償要求。
第五十七條從業人員在作業過程中,應當嚴格落實崗位安全責任,遵守本單位的安全生產規章制度和操作規程,服從管理,正確佩戴和使用勞動防護用品。
第五十八條從業人員應當接受安全生產教育和培訓,掌握本職工作所需的安全生產知識,提高安全生產技能,增強事故預防和應急處理能力。
第五十九條從業人員發現事故隱患或者其他不安全因素,應當立即向現場安全生產管理人員或者本單位負責人報告;接到報告的人員應當及時予以處理。
第六十條工會有權對建設項目的安全設施與主體工程同時設計、同時施工、同時投入生產和使用進行監督,提出意見。
工會對生產經營單位違反安全生產法律、法規,侵犯從業人員合法權益的行為,有權要求糾正;發現生產經營單位違章指揮、強令冒險作業或者發現事故隱患時,有權提出解決的建議,生產經營單位應當及時研究答復;發現危及從業人員生命安全的情況時,有權向生產經營單位建議組織從業人員撤離危險場所,生產經營單位必須立即作出處理。
工會有權依法參加事故調查,向有關部門提出處理意見,并要求追究有關人員的責任。
第六十一條生產經營單位使用被派遣勞動者的,被派遣勞動者享有本法規定的從業人員的權利,并應當履行本法規定的從業人員的義務。”
第四章 安全生產的監督管理
第六十二條縣級以上地方各級人民政府應當根據本行政區域內的安全生產狀況,組織有關部門按照職責分工,對本行政區域內容易發生重大生產安全事故的生產經營單位進行嚴格檢查。
應急管理部門應當按照分類分級監督管理的要求,制定安全生產年度監督檢查計劃,并按照年度監督檢查計劃進行監督檢查,發現事故隱患,應當及時處理。
第六十三條負有安全生產監督管理職責的部門依照有關法律、法規的規定,對涉及安全生產的事項需要審查批準(包括批準、核準、許可、注冊、認證、頒發證照等,下同)或者驗收的,必須嚴格依照有關法律、法規和國家標準或者行業標準規定的安全生產條件和程序進行審查;不符合有關法律、法規和國家標準或者行業標準規定的安全生產條件的,不得批準或者驗收通過。對未依法取得批準或者驗收合格的單位擅自從事有關活動的,負責行政審批的部門發現或者接到舉報后應當立即予以取締,并依法予以處理。對已經依法取得批準的單位,負責行政審批的部門發現其不再具備安全生產條件的,應當撤銷原批準。
第六十四條負有安全生產監督管理職責的部門對涉及安全生產的事項進行審查、驗收,不得收取費用;不得要求接受審查、驗收的單位購買其指定品牌或者指定生產、銷售單位的安全設備、器材或者其他產品。
第六十五條應急管理部門和其他負有安全生產監督管理職責的部門依法開展安全生產行政執法工作,對生產經營單位執行有關安全生產的法律、法規和國家標準或者行業標準的情況進行監督檢查,行使以下職權:
(一)進入生產經營單位進行檢查,調閱有關資料,向有關單位和人員了解情況;
(二)對檢查中發現的安全生產違法行為,當場予以糾正或者要求限期改正;對依法應當給予行政處罰的行為,依照本法和其他有關法律、行政法規的規定作出行政處罰決定;
(三)對檢查中發現的事故隱患,應當責令立即排除;重大事故隱患排除前或者排除過程中無法保證安全的,應當責令從危險區域內撤出作業人員,責令暫時停產停業或者停止使用相關設施、設備;重大事故隱患排除后,經審查同意,方可恢復生產經營和使用;
(四)對有根據認為不符合保障安全生產的國家標準或者行業標準的設施、設備、器材以及違法生產、儲存、使用、經營、運輸的危險物品予以查封或者扣押,對違法生產、儲存、使用、經營危險物品的作業場所予以查封,并依法作出處理決定。
第六十六條生產經營單位對負有安全生產監督管理職責的部門的監督檢查人員(以下統稱安全生產監督檢查人員)依法履行監督檢查職責,應當予以配合,不得拒絕、阻撓。
第六十七條安全生產監督檢查人員應當忠于職守,堅持原則,秉公執法。
安全生產監督檢查人員執行監督檢查任務時,必須出示有效的行政執法證件;對涉及被檢查單位的技術秘密和業務秘密,應當為其保密。
第六十八條安全生產監督檢查人員應當將檢查的時間、地點、內容、發現的問題及其處理情況,作出書面記錄,并由檢查人員和被檢查單位的負責人簽字;被檢查單位的負責人拒絕簽字的,檢查人員應當將情況記錄在案,并向負有安全生產監督管理職責的部門報告。
第六十九條負有安全生產監督管理職責的部門在監督檢查中,應當互相配合,實行聯合檢查;確需分別進行檢查的,應當互通情況,發現存在的安全問題應當由其他有關部門進行處理的,應當及時移送其他有關部門并形成記錄備查,接受移送的部門應當及時進行處理。
第七十條負有安全生產監督管理職責的部門依法對存在重大事故隱患的生產經營單位作出停產停業、停止施工、停止使用相關設施或者設備的決定,生產經營單位應當依法執行,及時消除事故隱患。生產經營單位拒不執行,有發生生產安全事故的現實危險的,在保證安全的前提下,經本部門主要負責人批準,負有安全生產監督管理職責的部門可以采取通知有關單位停止供電、停止供應民用爆炸物品等措施,強制生產經營單位履行決定。通知應當采用書面形式,有關單位應當予以配合。
負有安全生產監督管理職責的部門依照前款規定采取停止供電措施,除有危及生產安全的緊急情形外,應當提前二十四小時通知生產經營單位。生產經營單位依法履行行政決定、采取相應措施消除事故隱患的,負有安全生產監督管理職責的部門應當及時解除前款規定的措施。
第七十一條監察機關依照監察法的規定,對負有安全生產監督管理職責的部門及其工作人員履行安全生產監督管理職責實施監察。
第七十二條承擔安全評價、認證、檢測、檢驗職責的機構應當具備國家規定的資質條件,并對其作出的安全評價、認證、檢測、檢驗結果的合法性、真實性負責。資質條件由國務院應急管理部門會同國務院有關部門制定。
承擔安全評價、認證、檢測、檢驗職責的機構應當建立并實施服務公開和報告公開制度,不得租借資質、掛靠、出具虛假報告。
第七十三條負有安全生產監督管理職責的部門應當建立舉報制度,公開舉報電話、信箱或者電子郵件地址等網絡舉報平臺,受理有關安全生產的舉報;受理的舉報事項經調查核實后,應當形成書面材料;需要落實整改措施的,報經有關負責人簽字并督促落實。對不屬于本部門職責,需要由其他有關部門進行調查處理的,轉交其他有關部門處理。
涉及人員死亡的舉報事項,應當由縣級以上人民政府組織核查處理。
第七十四條 任何單位或者個人對事故隱患或者安全生產違法行為,均有權向負有安全生產監督管理職責的部門報告或者舉報。
因安全生產違法行為造成重大事故隱患或者導致重大事故,致使國家利益或者社會公共利益受到侵害的,人民檢察院可以根據民事訴訟法、行政訴訟法的相關規定提起公益訴訟。
第七十五條居民委員會、村民委員會發現其所在區域內的生產經營單位存在事故隱患或者安全生產違法行為時,應當向當地人民政府或者有關部門報告。
第七十六條縣級以上各級人民政府及其有關部門對報告重大事故隱患或者舉報安全生產違法行為的有功人員,給予獎勵。具體獎勵辦法由國務院應急管理部門會同國務院財政部門制定。
第七十七條新聞、出版、廣播、電影、電視等單位有進行安全生產公益宣傳教育的義務,有對違反安全生產法律、法規的行為進行輿論監督的權利。
第七十八條負有安全生產監督管理職責的部門應當建立安全生產違法行為信息庫,如實記錄生產經營單位及其有關從業人員的安全生產違法行為信息;對違法行為情節嚴重的生產經營單位及其有關從業人員,應當及時向社會公告,并通報行業主管部門、投資主管部門、自然資源主管部門、生態環境主管部門、證券監督管理機構以及有關金融機構。有關部門和機構應當對存在失信行為的生產經營單位及其有關從業人員采取加大執法檢查頻次、暫停項目審批、上調有關保險費率、行業或者職業禁入等聯合懲戒措施,并向社會公示。
負有安全生產監督管理職責的部門應當加強對生產經營單位行政處罰信息的及時歸集、共享、應用和公開,對生產經營單位作出處罰決定后七個工作日內在監督管理部門公示系統予以公開曝光,強化對違法失信生產經營單位及其有關從業人員的社會監督,提高全社會安全生產誠信水平。
第七十九條國家加強生產安全事故應急能力建設,在重點行業、領域建立應急救援基地和應急救援隊伍,并由國家安全生產應急救援機構統一協調指揮;鼓勵生產經營單位和其他社會力量建立應急救援隊伍,配備相應的應急救援裝備和物資,提高應急救援的專業化水平。
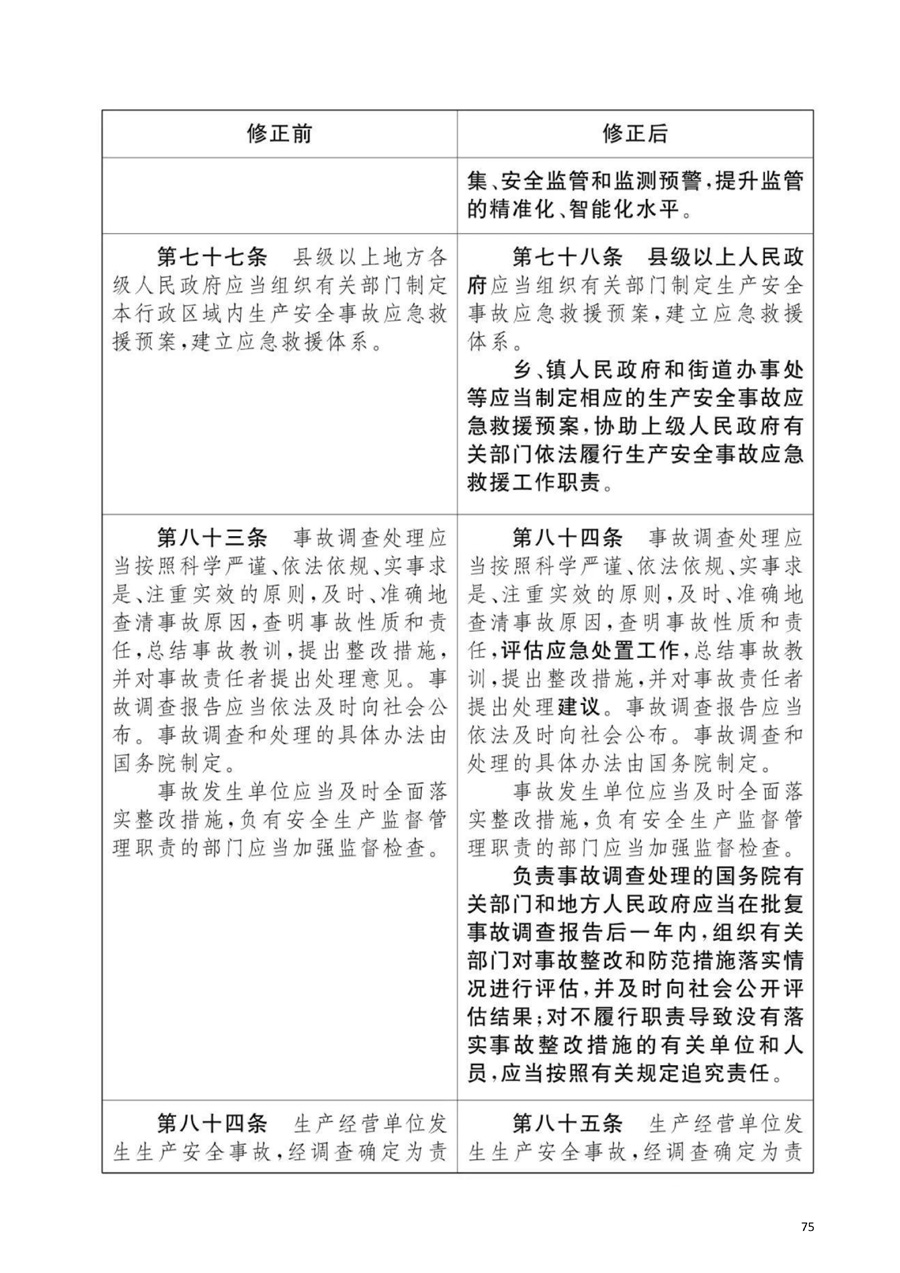
國務院應急管理部門牽頭建立全國統一的生產安全事故應急救援信息系統,國務院交通運輸、住房和城鄉建設、水利、民航等有關部門和縣級以上地方人民政府建立健全相關行業、領域、地區的生產安全事故應急救援信息系統,實現互聯互通、信息共享,通過推行網上安全信息采集、安全監管和監測預警,提升監管的精準化、智能化水平。
第五章 生產安全事故的應急救援與調查處理
第八十條縣級以上地方各級人民政府應當組織有關部門制定本行政區域內生產安全事故應急救援預案,建立應急救援體系。
鄉鎮人民政府和街道辦事處,以及開發區、工業園區、港區、風景區等應當制定相應的生產安全事故應急救援預案,協助人民政府有關部門或者按照授權依法履行生產安全事故應急救援工作職責。
第八十一條生產經營單位應當制定本單位生產安全事故應急救援預案,與所在地縣級以上地方人民政府組織制定的生產安全事故應急救援預案相銜接,并定期組織演練。”
第八十二條危險物品的生產、經營、儲存單位以及礦山、金屬冶煉、城市軌道交通運營、建筑施工單位應當建立應急救援組織;生產經營規模較小的,可以不建立應急救援組織,但應當指定兼職的應急救援人員。
“危險物品的生產、經營、儲存、運輸單位以及礦山、金屬冶煉、城市軌道交通運營、建筑施工單位應當配備必要的應急救援器材、設備和物資,并進行經常性維護、保養,保證正常運轉。”
第八十三條生產經營單位發生生產安全事故后,事故現場有關人員應當立即報告本單位負責人。單位負責人接到事故報告后,應當迅速采取有效措施,組織搶救,防止事故擴大,減少人員傷亡和財產損失,并按照國家有關規定立即如實報告當地負有安全生產監督管理職責的部門,不得隱瞞不報、謊報或者遲報,不得故意破壞事故現場、毀滅有關證據。
第八十四條負有安全生產監督管理職責的部門接到事故報告后,應當立即按照國家有關規定上報事故情況。負有安全生產監督管理職責的部門和有關地方人民政府對事故情況不得隱瞞不報、謊報或者遲報。
第八十五條有關地方人民政府和負有安全生產監督管理職責的部門的負責人接到生產安全事故報告后,應當按照生產安全事故應急救援預案的要求立即趕到事故現場,組織事故搶救。
參與事故搶救的部門和單位應當服從統一指揮,加強協同聯動,采取有效的應急救援措施,并根據事故救援的需要采取警戒、疏散等措施,防止事故擴大和次生災害的發生,減少人員傷亡和財產損失。
事故搶救過程中應當采取必要措施,避免或者減少對環境造成的危害。
第八十六條事故調查處理應當按照科學嚴謹、依法依規、實事求是、注重實效的原則,及時、準確地查清事故原因,查明事故性質和責任,評估應急處置工作,總結事故教訓,提出整改措施,并對事故責任單位和人員提出處理建議。事故調查報告應當依法及時向社會公布。事故調查和處理的具體辦法由國務院制定。
事故發生單位應當及時全面落實整改措施,負有安全生產監督管理職責的部門應當加強監督檢查。
負責事故調查處理的國務院有關部門和地方人民政府應當在批復事故調查報告后一年內,組織有關部門對事故整改和防范措施落實情況進行評估,并及時向社會公開評估結果;對不履行職責導致事故整改和防范措施沒有落實的有關單位和人員,應當按照有關規定追究責任。
第八十七條生產經營單位發生生產安全事故,經調查確定為責任事故的,除了應當查明事故單位的責任并依法予以追究外,還應當查明對安全生產的有關事項負有審查批準和監督職責的行政部門的責任,對有失職、瀆職行為的,依照本法第九十條的規定追究法律責任。
第八十八條任何單位和個人不得阻撓和干涉對事故的依法調查處理。
第八十九條縣級以上地方各級人民政府應急管理部門應當定期統計分析本行政區域內發生生產安全事故的情況,并定期向社會公布。
第六章 法律責任
第九十條負有安全生產監督管理職責的部門的工作人員,有下列行為之一的,給予降級或者撤職的處分;構成犯罪的,依照刑法有關規定追究刑事責任:
(一)對不符合法定安全生產條件的涉及安全生產的事項予以批準或者驗收通過的
(二)發現未依法取得批準、驗收的單位擅自從事有關活動或者接到舉報后不予取締或者不依法予以處理的
(三)對已經依法取得批準的單位不履行監督管理職責,發現其不再具備安全生產條件而不撤銷原批準或者發現安全生產違法行為不予查處的。
(四)在監督檢查中發現重大事故隱患,不依法及時處理的。
負有安全生產監督管理職責的部門的工作人員有前款規定以外的濫用職權、玩忽職守、徇私舞弊行為的,依法給予處分;構成犯罪的,依照刑法有關規定追究刑事責任。
第九十一條負有安全生產監督管理職責的部門,要求被審查、驗收的單位購買其指定的安全設備、器材或者其他產品的,在對安全生產事項的審查、驗收中收取費用的,由其上級機關或者監察機關責令改正,責令退還收取的費用;情節嚴重的,對直接負責的主管人員和其他直接責任人員依法給予處分。
第九十二條承擔安全評價、認證、檢測、檢驗職責的機構出具失實報告的,責令停業整頓,并處三萬元以上十萬元以下的罰款;給他人造成損害的,依法承擔賠償責任。
承擔安全評價、認證、檢測、檢驗職責的機構租借資質、掛靠、出具虛假報告的,沒收違法所得;違法所得在十萬元以上的,并處違法所得二倍以上五倍以下的罰款,沒有違法所得或者違法所得不足十萬元的,單處或者并處十萬元以上二十萬元以下的罰款;對其直接負責的主管人員和其他直接責任人員處五萬元以上十萬元以下的罰款;給他人造成損害的,與生產經營單位承擔連帶賠償責任;構成犯罪的,依照刑法有關規定追究刑事責任。
對有前款違法行為的機構及其直接責任人員,吊銷其相應資質和資格,五年內不得從事安全評價、認證、檢測、檢驗等工作;情節嚴重的,實行終身行業和職業禁入。
第九十三條生產經營單位的決策機構、主要負責人或者個人經營的投資人不依照本法規定保證安全生產所必需的資金投入,致使生產經營單位不具備安全生產條件的,責令限期改正,提供必需的資金;逾期未改正的,責令生產經營單位停產停業整頓。
“有前款違法行為,導致發生生產安全事故的,對生產經營單位的主要負責人給予撤職處分,對個人經營的投資人處二萬元以上二十萬元以下的罰款;構成犯罪的,依照刑法有關規定追究刑事責任。”
第九十四條生產經營單位的主要負責人未履行本法規定的安全生產管理職責的,責令限期改正,處二萬元以上五萬元以下的罰款;逾期未改正的,處五萬元以上十萬元以下的罰款,責令生產經營單位停產停業整頓。
生產經營單位的主要負責人有前款違法行為,導致發生生產安全事故的,給予撤職處分;構成犯罪的,依照刑法有關規定追究刑事責任。
生產經營單位的主要負責人依照前款規定受刑事處罰或者撤職處分的,自刑罰執行完畢或者受處分之日起,五年內不得擔任任何生產經營單位的主要負責人;對重大、特別重大生產安全事故負有責任的,終身不得擔任本行業生產經營單位的主要負責人。”
第九十五條生產經營單位的主要負責人未履行本法規定的安全生產管理職責,導致發生生產安全事故的,由應急管理部門依照下列規定處以罰款:
(一)發生一般事故的,處上一年年收入百分之四十的罰款;
(二)發生較大事故的,處上一年年收入百分之六十的罰款;
(三)發生重大事故的,處上一年年收入百分之八十的罰款;
(四)發生特別重大事故的,處上一年年收入百分之一百的罰款。
第九十六條生產經營單位的其他負責人和安全生產管理人員未履行本法規定的安全生產管理職責的,責令限期改正,處一萬元以上三萬元以下的罰款;導致發生生產安全事故的,暫停或者吊銷其與安全生產有關的資格,并處上一年年收入百分之二十以上百分之五十以下的罰款;構成犯罪的,依照刑法有關規定追究刑事責任。
第九十七條生產經營單位有下列行為之一的,責令限期改正,處十萬元以下的罰款;逾期未改正的,責令停產停業整頓,并處十萬元以上二十萬元以下的罰款,對其直接負責的主管人員和其他直接責任人員處二萬元以上五萬元以下的罰款:
(一)未按照規定設置安全生產管理機構或者配備安全生產管理人員、注冊安全工程師的;
(二)危險物品的生產、經營、儲存、裝卸單位以及礦山、金屬冶煉、建筑施工、運輸單位的主要負責人和安全生產管理人員未按照規定經考核合格的;
(三)未按照規定對從業人員、被派遣勞動者、實習學生進行安全生產教育和培訓,或者未按照規定如實告知有關的安全生產事項的;
(四)未如實記錄安全生產教育和培訓情況的;
(五)未將事故隱患排查治理情況如實記錄或者未向從業人員通報的;
(六)未按照規定制定生產安全事故應急救援預案或者未定期組織演練的;
(七)特種作業人員未按照規定經專門的安全作業培訓并取得相應資格,上崗作業的。
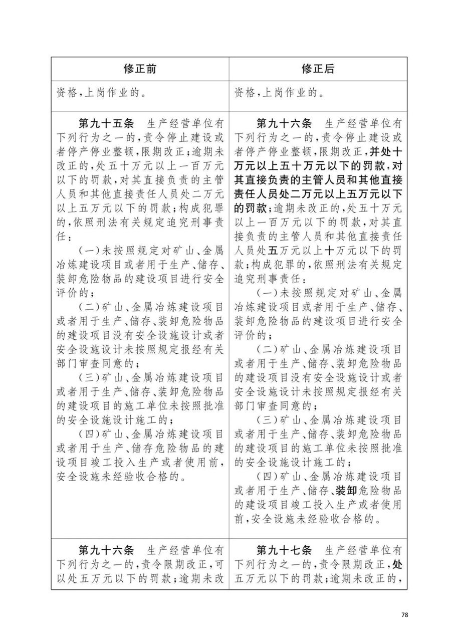
第九十八條生產經營單位有下列行為之一的,責令停止建設或者停產停業整頓,限期改正,并處十萬元以上五十萬元以下的罰款,對其直接負責的主管人員和其他直接責任人員處二萬元以上五萬元以下的罰款;逾期未改正的,處五十萬元以上一百萬元以下的罰款,對其直接負責的主管人員和其他直接責任人員處五萬元以上十萬元以下的罰款;構成犯罪的,依照刑法有關規定追究刑事責任:
(一)未按照規定對礦山、金屬冶煉建設項目或者用于生產、儲存、裝卸危險物品的建設項目進行安全評價的;
(二)礦山、金屬冶煉建設項目或者用于生產、儲存、裝卸危險物品的建設項目沒有安全設施設計或者安全設施設計未按照規定報經有關部門審查同意的;
(三)礦山、金屬冶煉建設項目或者用于生產、儲存、裝卸危險物品的建設項目的施工單位未按照批準的安全設施設計施工的;
(四)礦山、金屬冶煉建設項目或者用于生產、儲存、裝卸危險物品的建設項目竣工投入生產或者使用前,安全設施未經驗收合格的。
第九十九條生產經營單位有下列行為之一的,責令限期改正,處五萬元以下的罰款;逾期未改正的,處五萬元以上二十萬元以下的罰款,對其直接負責的主管人員和其他直接責任人員處一萬元以上二萬元以下的罰款;情節嚴重的,責令停產停業整頓;構成犯罪的,依照刑法有關規定追究刑事責任:
(一)未在有較大危險因素的生產經營場所和有關設施、設備上設置明顯的安全警示標志的;
(二)安全設備的安裝、使用、檢測、改造和報廢不符合國家標準或者行業標準的;
(三)未對安全設備進行經常性維護、保養和定期檢測的;
(四)關閉、破壞直接關系生產安全的監控、報警、防護、救生設備、設施,或者篡改、隱瞞、銷毀其相關數據、信息的;
(五)未為從業人員提供符合國家標準或者行業標準的勞動防護用品的;
(六)危險物品的容器、運輸工具,以及涉及人身安全、危險性較大的海洋石油開采特種設備和礦山井下特種設備未經具有專業資質的機構檢測、檢驗合格,取得安全使用證或者安全標志,投入使用的;
(七)使用應當淘汰的危及生產安全的工藝、設備的。”
(八)餐飲等行業的生產經營單位使用燃氣未安裝可燃氣體報警裝置的。
第一百條未經依法批準,擅自生產、經營、運輸、儲存、使用危險物品或者處置廢棄危險物品的,依照有關危險物品安全管理的法律、行政法規的規定予以處罰;構成犯罪的,依照刑法有關規定追究刑事責任。
第一百零一條生產經營單位有下列行為之一的,責令限期改正,處十萬元以下的罰款;逾期未改正的,責令停產停業整頓,并處十萬元以上二十萬元以下的罰款,對其直接負責的主管人員和其他直接責任人員處二萬元以上五萬元以下的罰款;構成犯罪的,依照刑法有關規定追究刑事責任:
(一)生產、經營、運輸、儲存、使用危險物品或者處置廢棄危險物品,未建立專門安全管理制度、未采取可靠的安全措施的;
(二)對重大危險源未登記建檔,未進行定期檢測、評估、監控,未制定應急預案,或者未告知應急措施的;
(三)進行爆破、吊裝、動火、臨時用電以及國務院應急管理部門會同國務院有關部門規定的其他危險作業,未安排專門人員進行現場安全管理的;
(四)未建立安全風險分級管控制度或者未按照安全風險分級采取相應管控措施的;
(五)未建立事故隱患排查治理制度,或者重大事故隱患排查治理情況未按照規定報告的。”
第一百零二條生產經營單位未采取措施消除事故隱患的,責令立即消除或者限期消除,處五萬元以下的罰款;生產經營單位拒不執行的,責令停產停業整頓,對其直接負責的主管人員和其他直接責任人員處五萬元以上十萬元以下的罰款;構成犯罪的,依照刑法有關規定追究刑事責任。
第一百零三條生產經營單位將生產經營項目、場所、設備發包或者出租給不具備安全生產條件或者相應資質的單位或者個人的,責令限期改正,沒收違法所得;違法所得十萬元以上的,并處違法所得二倍以上五倍以下的罰款;沒有違法所得或者違法所得不足十萬元的,單處或者并處十萬元以上二十萬元以下的罰款;對其直接負責的主管人員和其他直接責任人員處一萬元以上二萬元以下的罰款;導致發生生產安全事故給他人造成損害的,與承包方、承租方承擔連帶賠償責任。
生產經營單位未與承包單位、承租單位簽訂專門的安全生產管理協議或者未在承包合同、租賃合同中明確各自的安全生產管理職責,或者未對承包單位、承租單位的安全生產統一協調、管理的,責令限期改正,處五萬元以下的罰款,對其直接負責的主管人員和其他直接責任人員處一萬元以下的罰款;逾期未改正的,責令停產停業整頓。
礦山、金屬冶煉建設項目和用于生產、儲存、裝卸危險物品的建設項目的施工單位未按照規定對施工項目進行安全管理的,責令限期改正,處十萬元以下的罰款,對其直接負責的主管人員和其他直接責任人員處二萬元以下的罰款;逾期未改正的,責令停產停業整頓。以上施工單位倒賣、出租、出借、掛靠或者以其他形式非法轉讓施工資質的,責令停產停業整頓,吊銷資質證書,沒收違法所得;違法所得十萬元以上的,并處違法所得二倍以上五倍以下的罰款,沒有違法所得或者違法所得不足十萬元的,單處或者并處十萬元以上二十萬元以下的罰款;對其直接負責的主管人員和其他直接責任人員處五萬元以上十萬元以下的罰款;構成犯罪的,依照刑法有關規定追究刑事責任。
第一百零四條兩個以上生產經營單位在同一作業區域內進行可能危及對方安全生產的生產經營活動,未簽訂安全生產管理協議或者未指定專職安全生產管理人員進行安全檢查與協調的,責令限期改正,處五萬元以下的罰款,對其直接負責的主管人員和其他直接責任人員處一萬元以下的罰款;逾期未改正的,責令停產停業。
第一百零五條生產經營單位有下列行為之一的,責令限期改正,處五萬元以下的罰款,對其直接負責的主管人員和其他直接責任人員處一萬元以下的罰款;逾期未改正的,責令停產停業整頓;構成犯罪的,依照刑法有關規定追究刑事責任:
(一)生產、經營、儲存、使用危險物品的車間、商店、倉庫與員工宿舍在同一座建筑內,或者與員工宿舍的距離不符合安全要求的
(二)生產經營場所和員工宿舍未設有符合緊急疏散需要、標志明顯、保持暢通的出口,或者鎖閉、封堵生產經營場所或者員工宿舍出口的。
第一百零六條生產經營單位與從業人員訂立協議,免除或者減輕其對從業人員因生產安全事故傷亡依法應承擔的責任的,該協議無效;對生產經營單位的主要負責人、個人經營的投資人處二萬元以上十萬元以下的罰款。
第一百零七條生產經營單位的從業人員不落實崗位安全責任,不服從管理,違反安全生產規章制度或者操作規程的,由生產經營單位給予批評教育,依照有關規章制度給予處分;構成犯罪的,依照刑法有關規定追究刑事責任。
第一百零八條違反本法規定,生產經營單位拒絕、阻礙負有安全生產監督管理職責的部門依法實施監督檢查的,責令改正;拒不改正的,處二萬元以上二十萬元以下的罰款;對其直接負責的主管人員和其他直接責任人員處一萬元以上二萬元以下的罰款;構成犯罪的,依照刑法有關規定追究刑事責任。
第一百零九條高危行業、領域的生產經營單位未按照國家規定投保安全生產責任保險的,責令限期改正,處五萬元以上十萬元以下的罰款;逾期未改正的,處十萬元以上二十萬元以下的罰款。
第一百一十條生產經營單位的主要負責人在本單位發生生產安全事故時,不立即組織搶救或者在事故調查處理期間擅離職守或者逃匿的,給予降級、撤職的處分,并由應急管理部門處上一年年收入百分之六十至百分之一百的罰款;對逃匿的處十五日以下拘留;構成犯罪的,依照刑法有關規定追究刑事責任。
生產經營單位的主要負責人對生產安全事故隱瞞不報、謊報或者遲報的,依照前款規定處罰。
第一百一十一條有關地方人民政府、負有安全生產監督管理職責的部門,對生產安全事故隱瞞不報、謊報或者遲報的,對直接負責的主管人員和其他直接責任人員依法給予處分;構成犯罪的,依照刑法有關規定追究刑事責任。
第一百一十二條生產經營單位違反本法規定,被責令改正且受到罰款處罰,拒不改正的,負有安全生產監督管理職責的部門可以自作出責令改正之日的次日起,按照原處罰數額按日連續處罰。
第一百一十三條生產經營單位存在下列情形之一的,負有安全生產監督管理職責的部門應當提請地方人民政府予以關閉,有關部門應當依法吊銷其有關證照。生產經營單位主要負責人五年內不得擔任任何生產經營單位的主要負責人;情節嚴重的,終身不得擔任本行業生產經營單位的主要負責人:
(一)存在重大事故隱患,一百八十日內三次或者一年內四次受到本法規定的行政處罰的;
(二)經停產停業整頓,仍不具備法律、行政法規和國家標準或者行業標準規定的安全生產條件的;
(三)不具備法律、行政法規和國家標準或者行業標準規定的安全生產條件,導致發生重大、特別重大生產安全事故的;
(四)拒不執行負有安全生產監督管理職責的部門作出的停產停業整頓決定的。
第一百一十四條發生生產安全事故,對負有責任的生產經營單位除要求其依法承擔相應的賠償等責任外,由應急管理部門依照下列規定處以罰款:
(一)發生一般事故的,處三十萬元以上一百萬元以下的罰款;
(二)發生較大事故的,處一百萬元以上二百萬元以下的罰款;
(三)發生重大事故的,處二百萬元以上一千萬元以下的罰款;
(四)發生特別重大事故的,處一千萬元以上二千萬元以下的罰款。
發生生產安全事故,情節特別嚴重、影響特別惡劣的,應急管理部門可以按照前款罰款數額的二倍以上五倍以下對負有責任的生產經營單位處以罰款。
第一百一十五條本法規定的行政處罰,由應急管理部門和其他負有安全生產監督管理職責的部門按照職責分工決定;其中,根據本法第九十五條、第一百一十條、第一百一十四條的規定應當給予民航、鐵路、電力行業的生產經營單位及其主要負責人行政處罰的,也可以由主管的負有安全生產監督管理職責的部門進行處罰。予以關閉的行政處罰,由負有安全生產監督管理職責的部門報請縣級以上人民政府按照國務院規定的權限決定;給予拘留的行政處罰,由公安機關依照治安管理處罰的規定決定。
第一百一十六條生產經營單位發生生產安全事故造成人員傷亡、他人財產損失的,應當依法承擔賠償責任;拒不承擔或者其負責人逃匿的,由人民法院依法強制執行。
生產安全事故的責任人未依法承擔賠償責任,經人民法院依法采取執行措施后,仍不能對受害人給予足額賠償的,應當繼續履行賠償義務;受害人發現責任人有其他財產的,可以隨時請求人民法院執行。
第七章 附則
第一百一十七條本法下列用語的含義:
危險物品,是指易燃易爆物品、危險化學品、放射性物品等能夠危及人身安全和財產安全的物品。
重大危險源,是指長期地或者臨時地生產、搬運、使用或者儲存危險物品,且危險物品的數量等于或者超過臨界量的單元(包括場所和設施)。
第一百一十八條本法規定的生產安全一般事故、較大事故、重大事故、特別重大事故的劃分標準由國務院規定。
國務院應急管理部門和其他負有安全生產監督管理職責的部門應當根據各自的職責分工,制定相關行業、領域重大危險源的辨識標準和重大事故隱患的判定標準。
























- 上一篇:公司中標德智江聲壹號項目一期總承包工程 2021/7/29
- 下一篇:2021年《中華人民共和國安全生產法》 2021/7/15
